IF Farroupilha
Fim do conteúdo da página
Mapas de processos
Anexos:
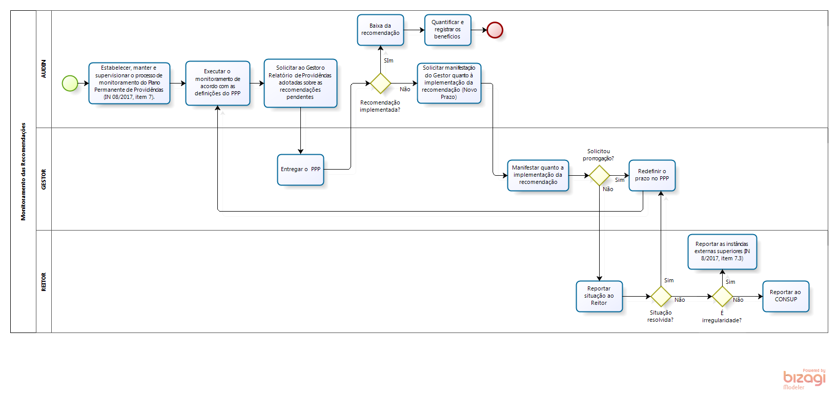
- Monitoramento das Recomendações (1090 Downloads)
- Paint (1142 Downloads)
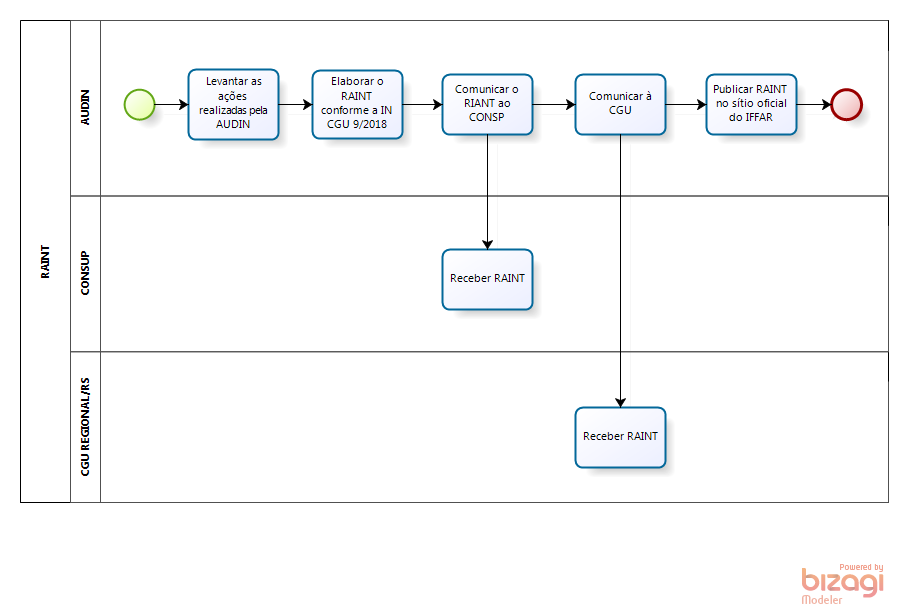
- Raint (1087 Downloads)
- Rito de Auditoria (984 Downloads)
- Tratamento de Demandas do Sistema e-Pessoal (1069 Downloads)
registrado em:
IF Farroupilha

Redes Sociais